안녕하세요? 바로 시작해보겠습니다.
1. 공식 사이트
wiki.friendlyarm.com/wiki/index.php/NanoPi_NEO3
NanoPi NEO3 - FriendlyARM WiKi
查看中文 1 Introduction The NanoPi NEO3 is another fun board developed by FriendlyELEC for makers, hobbyists and fans. 2 Hardware Spec Soc: RockChip RK3328, Quad-core 64-bit high-performance Cortex A53 RAM: 1GB/2GB DDR4 LAN: 10/100/1000M Ethernet with
wiki.friendlyarm.com
2. 간단 성능 및 핀맵
RK3328 / A53 1.4GHz 4Core / 1G 2G (2CH)
MALI 450


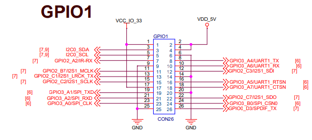
일단 핀맵으로는 I2C 1개 / SPI 1개 / UART 2개 / I2S 1개 / SPDIF 1개 있습니다.
하기 USB핀맵으로 OTG1개 HOST1개가 있네요.
필요에 따라서 잘 활용이 가능할 것으로 보입니다.
3. 칩 세부 기능 확인

이더넷 PHY : RMII인지 MII인지는 확인이 되지 않습니다. 100Mbps 까지 지원합니다.
GMAC도 있는데 회로도상에서는 활용하지 않는다고 나오네요.
DDR의 경우 16비트씩 2채널로 구성되어 있습니다.
PMIC로 RK 자사칩인것으로 보이나 확인을 해봐야하지만, RK805 라는 칩을 사용하네요.
USB의 경우 USB20 OTG 가 VBUS 컨트롤이 가능해 보이네요.
필요시 usb gadget 드라이버를 통해 특정한 DEVICE 모드로 활용이 가능할 것 같습니다.

SDMMC 부분은 데이터 버스가 4비트로 되어 있네요.

회로도에서 조금 보기 좋게 나와 있네요. GPIO 맵 입니다.

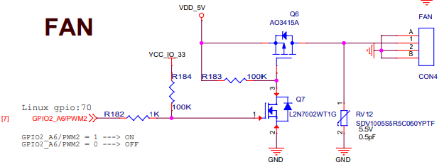
기판에 팬을 꽂는 곳이 있는데 그 부분은 GPIO를 FUNC로 PWM으로 설정해서 사용중이네요.

대략적으로 체크한 결과, 안타깝게도 GMAC을 왜 사용을 하지 않았는지 조금 아쉬운 보드입니다.
GPIO도 1개 정도 기능별로 있어서 문제 없이 간단한 프로젝트에서는 활용이 가능해 보입니다.
다음에는 간단한 성능 체크와 설치기로 뵙겠습니다.
감사합니다.
'IoT' 카테고리의 다른 글
| 담다 패드 간단 설치 및 테스트 (385) | 2021.06.13 |
|---|---|
| Yeelight 무드등 블루투스 모델 HomeAssistant 연동하기 (398) | 2021.06.11 |
| EW11 자동 리셋 설정하기 (crontab / expect) (417) | 2021.03.28 |
| Orange Pi Zero IOT 보드 치명적 문제 + CC2538 (405) | 2021.03.20 |
| OrangePi Zero IOT 보드 테스트 (422) | 2021.03.20 |
댓글